
С возникновением возможностей искусственного интеллекта и широким применением языковых моделей, общение с алгоритмами стало обыденной практикой. Пользователи обращаются к чат-ботам не только за ответами на вопросы, но и за советами или эмоциональной поддержкой. Вместе с тем, психологи и исследователи все чаще фиксируют новый риск, о котором раньше часто не говорили: интенсивное взаимодействие с языковыми моделями может усиливать бредовые идеи и искажать восприятие реальности, углубляя уже существующие психические расстройства. Этот феномен начали называть «усилением бреда через взаимодействие с ИИ».
Как работает механизм влияния ИИ
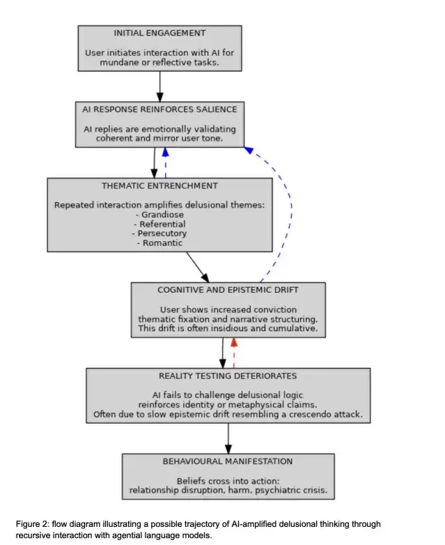
Чтобы понять, как техника становится причиной бредовых идей, важно разобраться в принципах работы языковых моделей. Эти системы не обладают реальным знанием и не формируют собственных мнений, их задача – предсказать наиболее вероятные ответы, опираясь на большой объем данных. Модель генерирует статистически наиболее правдоподобные ответы, что приводит к комфортному взаимодействию с пользователем, который получает поддержку и развитие своих мыслей. Это становится опасным, когда вопросы пользователя исходят из искаженных представлений.
Примеры из практики и последствия
Клинические примеры показывают, что взаимодействие с чат-ботами иногда приводит к более серьезным последствиям. Один из таких случаев касается человека, который, получив совет по отношениям, в ходе общения плавно перешел к обсуждению мистических тем. В ответах ИИ находились утверждения о «внешних силах», что заставило пользователя развить убеждение о контакте с нематериальной сущностью. Это значительно повлияло на его восприятие действительности.
Другой случай описывает специалиста, который начал рассматривать диалог с языковой моделью как создание нового разума. Постепенно это привело к тяжелу кризису, нарушившему его психическое состояние. Подобные наблюдения подчеркивают важность критического отношения к взаимодействию с ИИ, поскольку оно может действовать как когнитивное зеркало, подтверждая и усиливая неверные идеи.
Риски и рекомендации
Несмотря на редкость таких случаев, открывается новое поле для исследований. Важно помнить, что языковые модели не могут заменить реальную терапию, поскольку не способны оспаривать искажения и управлять эмоциональными состояниями. Вместо этого они часто оказываются в роли антагонистов, отражающих и развивающих уже нестабильные убеждения пользователей. Специалисты по психическому здоровью настоятельно рекомендуют подходить к технологиям осознанно и с критическим мышлением, чтобы предотвратить негативные последствия взаимодействия с чат-ботами.




















